2024年国家网络安全宣传周|网络安全,每一个你都是关键

浏览量:1436 作者: 来源: 时间:2024-09-14 【字号:

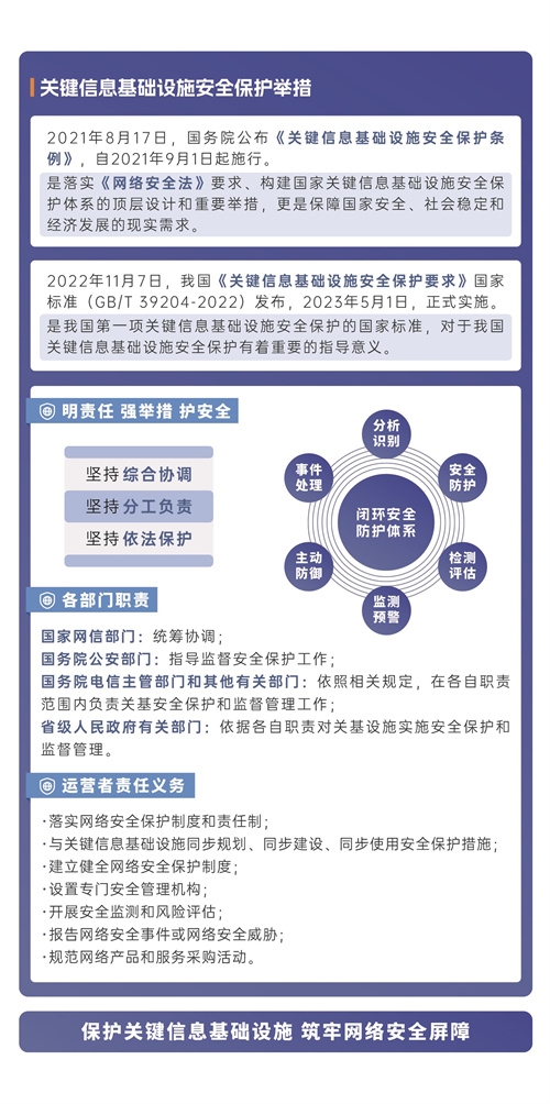
2024年9月9日至15日

是国家网络安全宣传周

主题为“网络安全为人民,网络安全靠人民”

网络安全为人民,网络安全靠人民

筑牢网络安全屏障,托起美好数字生活

是我们每个人的责任

每一个你都是关键,每一个你都很重要

让我们携手一起努力

共同守护网络净土,共筑网络安全防线

一起来了解一下吧!

 

相关新闻:
上一篇:
下一篇: